Eisenlohr’s optimal conformal map of the world

General discussion of map projections.
Milo
Posts: 295
Joined: Fri Jan 22, 2021 11:11 am

Re: Eisenlohr’s optimal conformal map of the world

Post by Milo »

I've done some math to determine the extreme points of the Eisenlohr projection.

According to my calculations:
longitude = +pi, latitude = 0 -> x = sqrt(8) - ln(3+sqrt(8)), y = 0
longitude = +pi, latitude = +pi/3 -> x = sqrt(3) - ln(2+sqrt(3)), y = sqrt(3) - pi/3

Or in hyperbolic notation:
longitude = +pi, latitude = 0 -> x = sqrt(8) - acosh(3), y = 0
longitude = +pi, latitude = +pi/3 -> x = sqrt(3) - acosh(2), y = sqrt(3) - acos(1/2)

Other notations for the first value include x = 2 * (sqrt(2) - ln(1+sqrt(2))) and x = 2 * (sqrt(2) - asinh(1)).

(All of these are in the coordinates you're using above, so without the 3 + √8 scaling factor.)

Thus, the overall aspect ratio of the projection is (sqrt(8) - acosh(3)) / (sqrt(3) - pi/3), or approximately 1.556. This seems to match the aspect ratio I'm seeing from screenshotting existing examples of the projection, so I think I did my math right.
Last edited by Milo on Mon Jan 31, 2022 10:34 pm, edited 1 time in total.
Milo
Posts: 295
Joined: Fri Jan 22, 2021 11:11 am

Re: Eisenlohr’s optimal conformal map of the world

Post by Milo »

And here's my implementation!

I'm still missing this part:
daan wrote: Mon Jan 31, 2022 1:42 pmMy paper describes a reasonably simple test for determining whether z is outside the range, which I omit here.
...so what you get is a peek of what an indefinitely-extended Eisenlohr projection looks like. There seems to be some fractal behavior near the vertical axis, although using a real map rather than some abstract pattern obscures the details.
eisenlohr.png
eisenlohr.png (722.15 KiB) Viewed 34208 times
Incidentally, I didn't need to do anything about the sign in (1 ± 2 sin β cos β) (in the computation of ψ). I just used a consistent (1 - sin(2β)) and it works fine. In fact, using a plus sign gives nonsensical results that zoom in on a distorted Africa and ignore everything else.
daan
Site Admin
Posts: 1004
Joined: Sat Mar 28, 2009 11:17 pm

Re: Eisenlohr’s optimal conformal map of the world

Post by daan »

Milo wrote: Mon Jan 31, 2022 8:18 pm I've done some math to determine the extreme points of the Eisenlohr projection.

According to my calculations:
longitude = +pi, latitude = 0 -> x = sqrt(8) - ln(3+sqrt(8)), y = 0
longitude = +pi/3, latitude = +pi -> x = sqrt(3) - ln(2+sqrt(3)), y = sqrt(3) - pi/3
I’m going to say you’ve reversed longitude and latitude in the second case. Presuming so, your calculations match mine.

— daan
Milo
Posts: 295
Joined: Fri Jan 22, 2021 11:11 am

Re: Eisenlohr’s optimal conformal map of the world

Post by Milo »

daan wrote: Mon Jan 31, 2022 9:54 pmI’m going to say you’ve reversed longitude and latitude in the second case. Presuming so, your calculations match mine.
Uh, d'oh. Fixed.

Meanwhile:
daan wrote: Mon Jan 31, 2022 1:42 pms = |[cos λ + i sin λ] / [(sin φ + 1) ∙ (√(2ψ) + ψ + 1)²]|
I think I have derived a version of this that's written purely in terms of ψ:
s = (|ψ| + 1/|ψ|) / |√2 + √ψ + 1/√ψ|2
I still need to double-check this, but it seems more convenient than obtaining λ = 𝕀(ln(ψ)) only to immediately plug it back into e i λ = cos λ + i sin λ.
daan
Site Admin
Posts: 1004
Joined: Sat Mar 28, 2009 11:17 pm

Re: Eisenlohr’s optimal conformal map of the world

Post by daan »

Milo wrote: Mon Jan 31, 2022 10:43 pm
daan wrote: Mon Jan 31, 2022 1:42 pms = |[cos λ + i sin λ] / [(sin φ + 1) ∙ (√(2ψ) + ψ + 1)²]|
I think I have derived a version of this that's written purely in terms of ψ:
s = (|ψ| + 1/|ψ|) / |√2 + √ψ + 1/√ψ|2
I still need to double-check this, but it seems more convenient than obtaining λ = 𝕀(ln(ψ)) only to immediately plug it back into e i λ = cos λ + i sin λ.
I think in most cases you would start from λ, φ and so you have them available. Still:
cos λ + i sin λ = ψ / |ψ| = sgn(ψ), and
sin φ + 1 = (1 – |ψ|²)/(1 + |ψ|²)
so it is clear that you can easily compute purely in ψ. I should note that in the paper. Thanks.

— daan
Milo
Posts: 295
Joined: Fri Jan 22, 2021 11:11 am

Re: Eisenlohr’s optimal conformal map of the world

Post by Milo »

daan wrote: Tue Feb 01, 2022 12:14 amcos λ + i sin λ = ψ / |ψ| = sgn(ψ)
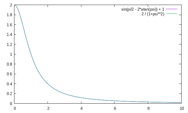
Come to think of it, isn't the cos λ + i sin λ part totally redundant? Absolute values are multiplicative (|a b| = |a| |b|), and so since you take the absolute value in the end anyway, cos λ + i sin λ can simply be reduced to 1.
daan wrote: Tue Feb 01, 2022 12:14 amsin φ + 1 = (1 – |ψ|²)/(1 + |ψ|²)
This doesn't seem to be correct. Just looking at positive real values of psi, where you don't even need to take the absolute value, gnuplot gives me this:
gnuplot1.png
gnuplot1.png (13.95 KiB) Viewed 34196 times
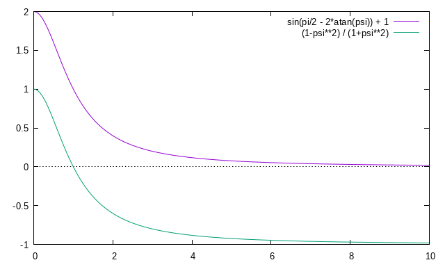
By contrast, when I plug in sin φ + 1 = 2/(1 + |ψ|²), I get a perfect match:
gnuplot2.png
gnuplot2.png (12 KiB) Viewed 34196 times
Speaking of that factor 2 in the latter formula, when I plug in ψ = 1 (i.e., λ = φ = 0) in your formula for s, I get s = 1 / (√2 + 2)² = 1 / (√2 + 2)², a factor 2 off from the expected 1 / (3 + √8).
Milo
Posts: 295
Joined: Fri Jan 22, 2021 11:11 am

Re: Eisenlohr’s optimal conformal map of the world

Post by Milo »

And finally, what I've been after all this time.

The green zones denote where the Lagrange projection has lower area distortion than the Eisenlohr projection at the same point (when normalized such that the scale at the center is 1). The yellow zones denote where the Lagrange projection has worse area distortion than the Eisenlohr projection at the same point. The red zones denote where the Lagrange projection has worse area distortion than the Eisenlohr projection at any point. The chart itself is in Lagrange projection.
eisenlohr-lagrange-compare.png
eisenlohr-lagrange-compare.png (562.75 KiB) Viewed 34191 times
Eisenlohr wins out over Europe, and some icy places nobody cares about. Lagrange wins out over North America, South America, Asia, and Australia. Africa is tied. The red zones are entirely limited to the Arctic Ocean and Antarctica.

Of course, since it just so happens to be Europe that's exaggerated in the Lagrange projection, the Gall-Peters crowd are still going to be decrying it as imperialist.
PeteD
Posts: 263
Joined: Mon Mar 08, 2021 9:59 am

Re: Eisenlohr’s optimal conformal map of the world

Post by PeteD »

Very interesting. Would you be able to project your chart onto an equal-area projection so that we could see the relative sizes of the regions where each of the Lagrange and Eisenlohr projections is better?
Milo
Posts: 295
Joined: Fri Jan 22, 2021 11:11 am

Re: Eisenlohr’s optimal conformal map of the world

Post by Milo »

PeteD wrote: Tue Feb 01, 2022 4:35 amVery interesting. Would you be able to project your chart onto an equal-area projection so that we could see the relative sizes of the regions where each of the Lagrange and Eisenlohr projections is better?
In theory, yes. In practice, I just thought I was being clever using complex math all the way, which of course is optimal for making comformal projections easy and is more of a hassle for equal-area ones.

The reason I was talking earlier about computing scale purely from ψ is because that's exactly what I'm doing.

But I managed to wrangle a sinusoidal projection for you. This works by first converting the sinusoidal coordinates to longitude-latitude, then converting that to Mercator coordinates, and then using conformal math from there. And because I'm lazy, forgetting the longitude-latitude coordinates and recomputing them from the Mercator coordinates later when I need them again to reference the source image. (I did check it against a sinusoidal projection made using a completely different algorithm to confirm I did it right.)
sinusoidal.png
sinusoidal.png (265.41 KiB) Viewed 34185 times
An interesting note is that the red zones look convex above, but concave here.
PeteD
Posts: 263
Joined: Mon Mar 08, 2021 9:59 am

Re: Eisenlohr’s optimal conformal map of the world

Post by PeteD »

Thank you! That makes it much more obvious that Lagrange is the clear winner over most of the globe.
Post Reply